企业邮局
English
网站首页
公司简介
产品介绍
生产设备
技术服务
公司荣誉
销售网络
主要客户
新闻中心
人才招聘
联系我们
产品分类
产品规格表
切片及短纤规格表
POY产品规格表
DTY产品规格表
PBT-PET复合纤维长丝
PBT短纤
PBT-PET复合纤维长丝
光缆专用PBT树脂
PBT切片
PBT切片
PBT切片
PBT
IV0.75
IV0.83
IV0.91
IV1.0
IV1.1
IV1.2
本色
红色母粒
黑色母粒
宝蓝色母粒
黄色母粒
绿色母粒
PBT-POY长丝系列
PBT长丝
PBT-POY-1
PBT-POY-2
PBT-POY-3
PBT-DTY弹丝系列
PBT-DTY-1
PBT-DTY-2
PBT-DTY-3
PBT短纤
PBT复合短纤
PBT改性短纤
PA6
PA66
彩色锦纶短纤
RCGT类新产品
升级版冰麻纱线面料产品
监测报告
监测报告公示情况说明
监测报告
竣工环境保护验收监测报告
年产8万吨PBT弹性长丝项目
新闻中心
/News
兴盛《组织温室气体核查报告》公示
点击数:612次 添加时间:2025-08-11 [
打印
] [
关闭
] [
收藏
]
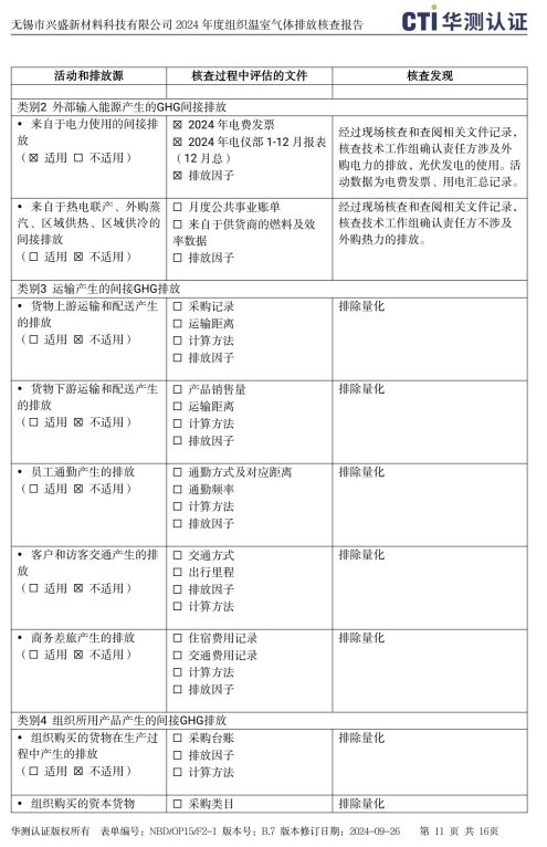
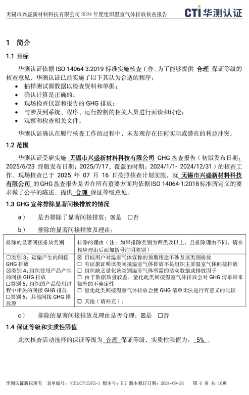
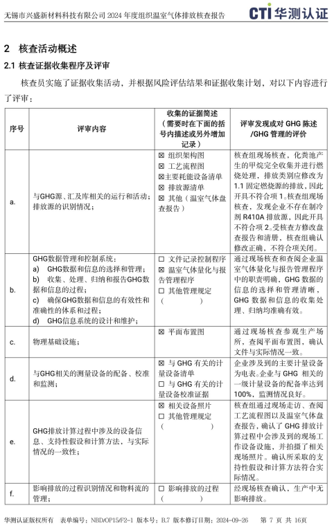
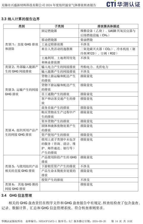
兴盛《组织温室气体核查报告》公示如下:
CopyRight (c)2014-2023 无锡市兴盛新材料科技有限公司 All Rights Reserved.
苏ICP备2023016850号-1
你是第
位访问者